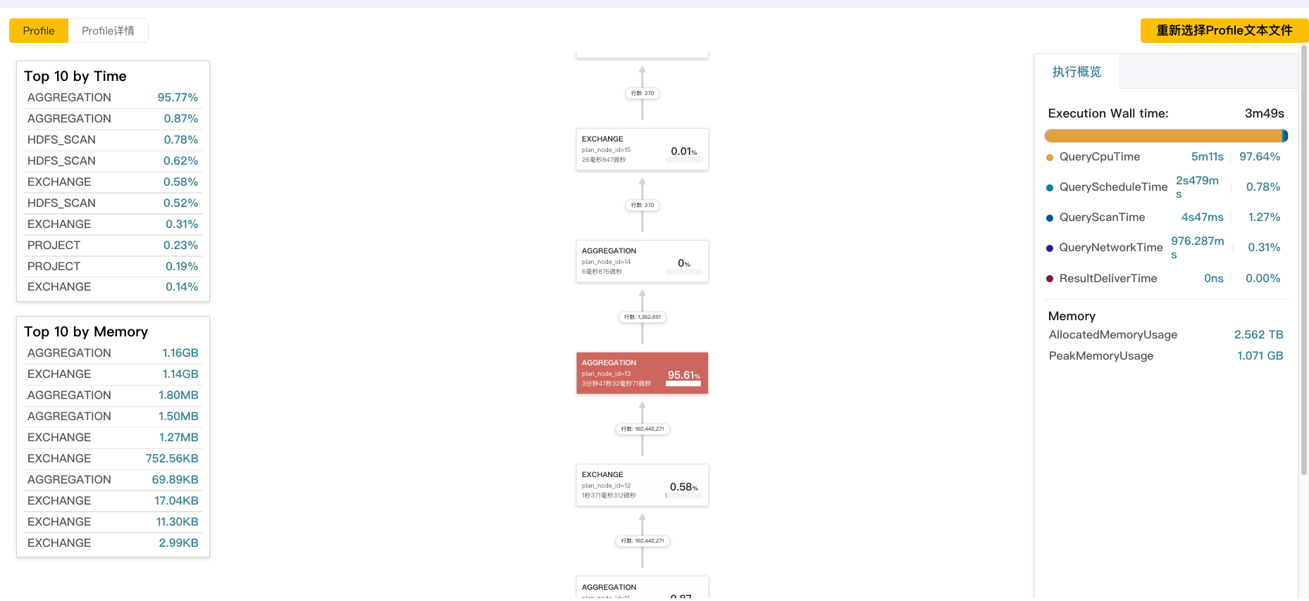
【详述】用window_funnel()函数做hive外表查询的时候,因为数据量大,大概1亿行数据,查询很慢,不知道该怎么优化,be cpu使用率很低,内存还有富足
【StarRocks版本】例如:3.2
【集群规模】例如:3fe(1 follower+2observer)+6be(fe与be混部)+ 10cn
memory无限制,把parallel_fragment_exec_instance_num调大耗时没变
be的cpu
be的内存
对应的profile文件
Query:demo2 (185.5 KB)
不知道是不是InputEmptyTime的原因



